Op-amp import model issue

Hi,

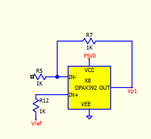
I have imported an PSPICE model for TI OPA392 however it seems to have a strange operation:


As you can see in a buffer configuration I get some large voltage spikes and this error: Fatal error: Matrix is singular.

Any indication of why this might happen and how I can fix it?
OPAx392.LIB (17.4 KB)

No idea what is wrong in your case as your screen capture doesn’t make sense with R5 opened at one end.
This is a replication of Pspice example that TI provided with their model file.

sbombk2b.OPAx392.qsch (22.0 KB)

qiuck question here, how did you create this notation?

An Experimental Feature - Command Symbols - QSPICE - Qorvo Tech Forum

Hi,

The model itself works however it seems that in my simulation i get some singular matrix error however no indication on where this issue is.

I have attached the simulation in case you have some suggestion on how to go about fixing this?
AMP_Chain_OPA392issue.qsch (29.7 KB)

TEMP is the circuit temperature. Here, change the parameter name from “temp” to “temp1” and the node name from “temp” to “tempV.”

AMP_Chain_OPA392issue (temp).qsch (29.7 KB)

Thanks, I wasn’t aware of that convention. Also Rfb_ntc is wrongly set by me as 32 insteed it should be 32k.

I still have the issue i identified before:

I checked this circuit in LTspice and it works as intended ( just much slower simulation time) so I don’t understand where the voltage spikes come from.

Well… Here’s a negative supply for the ADA4528. The ADA4528 in LTspice is in ADI.lib with an A-device, which cannot be run in Qspice. I believe your ADA4528 model is from somewhere else. Therefore, running this circuit in LTspice and Qspice can be different because you may have a different model.

Anyway, sometimes I find that op-amp models may cause issues when operated with a single supply (even the op-amp is expected can run with single supply). I don’t have a definitive answer for this case, but assigning a negative voltage instead of GND seems to solve the problem.

AMP_Chain_OPA392issue (Vee).qsch (30.4 KB)

Hi,

Thank you for the feedback.

I took this model of the official analog website as a spice macro model. So I am unsure how to check a model’s general suitability for QSPICE.

I was avoiding running it with a negative supply as this is something I want to fully avoid in my system. I guess I will have to work with these limitations for now.

Thank you for the time.