Transformer and NMOS not working and

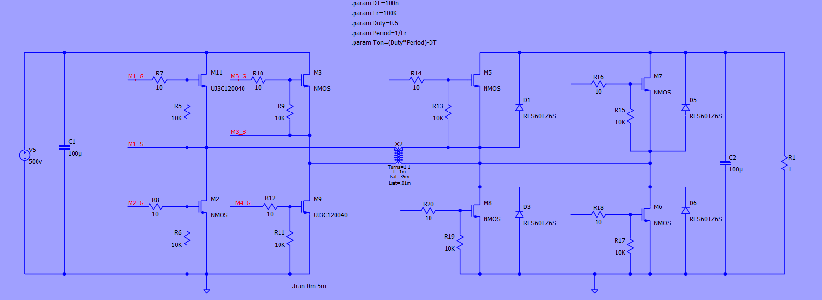
I tried to simulate a DC converter but the transformer and NMOS ideal MOSFET not working. However I changed the NMOS to qorvo MOSFET (UJ3C120040) in primary, then the MOSFET was working. Also on secondary side ROHM diodes used because of NMOS symbol not working.

The MOSFET gate drive is working as per the defined parameters. But still transformer not working, secondary side always getting 0 volts.

Below is the snap.

How to configure transformer parameters?

Hello,
Can anyone suggest me, what has gone wrong in transformer parameters?

This is not wrong with the transformer, but with your circuit. Where is the transistor control. It is naive to assume that a transistor with default parameters will work normally in a power circuit. You may be offended by me, but you need to read textbooks and study practical converter circuits.

Hello @bordodynov,
I have corrected the circuit in secondary, but the now the simulation is taking too much time around 20 minutes even for 1ms transient duration. Below is the snap.

On secondary side, I am using DIODES because default NMOS is not working.

How can I make simulation fast?

I think your member trust level allows you to upload a schematic, right? I suggest uploading your schematic.

When you place a NMOS and expect it to operate as ideal, you might be new to SPICE. I agree with @bordodynov that you have to invest time in understanding what you are doing. Given SPICE’s long history, there are many online resources available to help. In SPICE, people often use switches and diodes to simulate conditions close to ideal


I show that the built-in transistor is very weak and that its model has a built-in diode.


NMOS.qsch (5.3 KB)

Comment those unnecessary and rerun your simulation within a second.
I also came from LTspice, I didn’t aware LTspice with ideal components. The ideal switch and diode are same concept between LTspice and Qspice. May be something I am unaware in past 20 years. :sweat_smile: Welcome to share what you use in LTspice for ideal switch.

DCconverter - comment uncessary.qsch (31.4 KB)

1 Like

Thank You @KSKelvin.

1 Like