Hi Team,
We are currently using the TQP7M9106 PA in our design and would like to clarify a few points related to power control and power optimization.
Use Case:
Our requirement is to enable the PA only during RF transmission and keep it in a power-down or idle state at all other times to reduce overall power consumption.
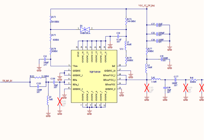
At present, VCC and VBIAS are connected together , as recommended in the datasheet.
We would appreciate your guidance on the following:
- Power Control Method
- Is it feasible to control PA power ON/OFF using a load switch on the supply rail to meet this requirement?
- Are there any concerns or limitations with this approach for the TQP7M9106?
- Settling / Turn-On Time
- Could you please share the typical and maximum settling time of the PA after power is applied?
- This information will help us define the RF enable timing in firmware.
- Hardware Recommendations
- If any hardware changes are recommended to support dynamic power control (for example, separating V
CC and VBIAS, sequencing requirements, or additional components), please let us know the details.
Your inputs will be very helpful for us to finalize the power control strategy in our design.
Thanks and regards,
Eswaran M
Hardware Test Engineer


