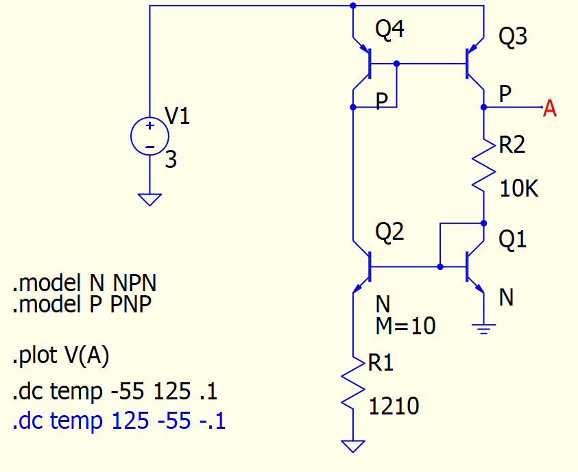
bgr.qsch (6.3 KB)
Simulation Context:
Temperature DC Sweep for a bandgap reference circuit.
Test Cases:
.dc temp -55 125 .1
QSPICE runs normally. Waveform Viewer opens and displays results as expected..dc temp 125 -55 .1
After simulation completes, the Waveform Viewer pops up but becomes unresponsive (hangs).
Same behavior occurs when manually launching the Waveform Viewer via double-click .qrawfile .
Observation:
The issue appears to be triggered by the reverse temperature sweep direction (from high to low). The simulation itself completes, but the viewer fails to render or respond.
